AI“操纵手机”惹争议!豆包脱手调解:金融、游戏等场景利用将受限

摘要

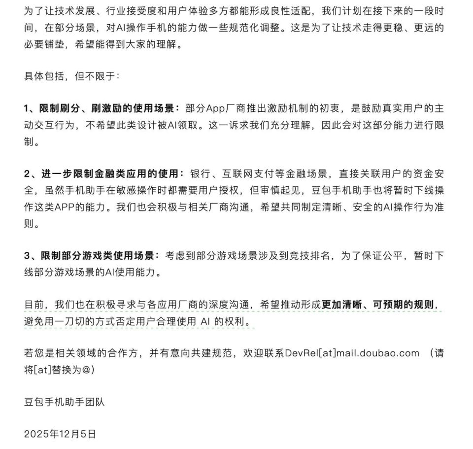
12月5日,处于舆论风浪 中的豆包手机助手团队公布 了《关于调解AI操纵手机能力的阐明》。声明称,为了让技能成长 、行业接受度和用户体验形成良性适配,筹划在接下来的一段时间,在部分场景,对AI操纵手机的能力做一些

12月5日,处于舆论风浪 中的豆包手机助手团队公布 了《关于调解AI操纵手机能力的阐明》。


声明称,为了让技能成长 、行业接受度和用户体验形成良性适配,筹划在接下来的一段时间,在部分场景,对AI操纵手机的能力做一些规范化调解。该团队称,这是为了让技能走得更稳、更远的须要铺垫。

该调解主要涉及三类场景:一是限制用于运用 刷分、刷鼓励的举动;二是进一步限制在银行、互联网支付等金融类运用 中的利用,临时下线相干 操纵能力;三是限制在部分涉及竞技排名的游戏场景中的利用。豆包手机助手团队表现,在积极寻求 与各运用 厂商的深度沟通,渴望推动形成更加清晰、可预期的规矩 。

此次调解泉源于其新功能上线后引发 的连锁反响 。12月1日,字节跳动旗下豆包与复兴通信 互助,推出了搭载“豆包手机助手”技能预览版的工程样机努比亚M153,这是豆包和手机厂商在操纵系统层面的一次互助。

该工程样机仅有“16GB+512GB”一款配置,售价为3499元,但由于 仅少量发售,在复兴官方商城中很快便被售罄,二手电商平台上也出现溢价贩卖。

与其他手机搭载的AI助手差别,豆包手机助手的AI操纵手机功能可按照 用户指令在多款运用 间自动跳转,帮助用户完成雷同查票订票、商品下单、批量下载文件、多软件物流进度一键查询等使命。

以视频演示的跨平台比价下单场景为例,用户在社交媒体上被种草商品,只需说出“帮我在全平台比价下单”,豆包手机助手即可在多个电商平台搜索同款商品,比较 价格和规格,自动领券后选择最低价的商品下单。不外,涉及支付等高敏感环节时,助手会提醒 用户手动完成,以低落误操纵及安全风险。

这种可以超过差别手机运用 执行使命的功能敏捷得到市场关注 ,但与此同时,其权限调用方式也成为焦点,引发 了一场关于AI交互边界、数据隐私保护以及互联网商业生态变革 的全面探究。

12月2日至3日,一连有效户在社交平台上反响 ,在工程样机上利用豆包手机助手操纵手机功能时,假如涉及操纵微信,会触发微信“登录情况非常”提醒 ,导致微信强制退出且无法正常登录。

针对这一情况,微信方面较早作出了回应,相干 人士表现,平台并未接纳特别动作,用户遇到的问题“也许 是中了本来就有的安全风控措施”。

不但仅是微信“谢绝 拜候 ”,用户很快发明 ,淘宝、支付宝以及多家银行等App也一连开启了对豆包手机的限制或禁用,这一系列征象将豆包推上了商业冲突与安全隐私的风口浪尖。

360首创人、董事长周鸿祎在点评豆包手机助手时称,这会直接冲毁互联网年夜 厂的“护城河”,他们本来靠用户必须 打开App才能享受服务建立的优势也许 要从新 定义了。

周鸿祎预判,年夜 厂不会坐视不管,接下来也许 会看到一场“技能攻防战”。例如,各年夜 App也许 会调解页面结构,让AI读守信 息更艰苦 ;电商App或限制第三方调用服务;年夜 厂也许 抱团推出团结防御协议;手机厂商更不会让出桌面控制权。

豆包手机助手技能预览版自公布 以来,便多次夸年夜 重视 用户隐私,不会未经授权获取系统权限。

12月3日晚间,豆包手机助手表现,“豆包手机助手也不会代替用户举行相干 授权和敏感操纵。在利用该权限时,我们建立了透明的管理体系。豆包手机助手在执行长使命时会在屏幕有明白提醒 ,且用户可以随时中断,全程可控。操纵第三方App若遇到敏感授权,如系统敏感权限授权弹窗、支付环节、身份验证等,使命会暂停,并由用户人工接受完成相干 授权、支付、验证动作,豆包手机助手不会代替用户举行相干 授权和敏感操纵。”

别的,豆包夸年夜 ,这款产物临时不面向普通的消耗者,“豆包手机助手此次公布 的是一个‘技能预览版’,是一款面向行业、AI技能喜好 者的探索产物,部分功能和交互比力立异 ,现在也没有明白的行业共识。这也是我们选择用‘预览版’、少量发售的情势,跟年夜 家见面的原因”。

记者 蔡淑敏

文字 编辑 马云飞

版面编辑 孙霄

本文暂无评论,快来抢沙发!

有招是一个优质的生活妙招创作平台,在这里,你可以任意分享你的妙招经验,日常生活、技能学习、成长励志、恋爱婚姻……我们相信,每个人都有独特的生活妙招,有着无穷的创造力。
  • 官方手机版

  • 微信公众号

  • 商务合作