突传噩耗!泉果基金王国斌离世,公司官网已变黑白

摘要

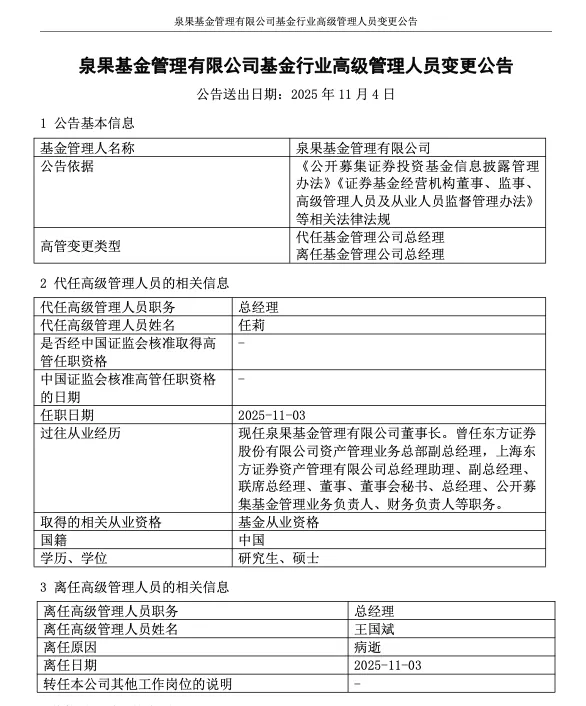
中国基金报记者 忆山11月3日,泉果基金发布通知布告 称,总经理王国斌已于当日离任,离任起因于病逝。董事长任莉代任总经理。记者从业内了解到,泉果基金首创人王国斌于近期因病突发离世,年仅57岁。 通知布告 发出后

中国基金报记者 忆山

113日,泉果基金发布通知布告 称,总经理王国斌已于当日离任,离任起因于病逝。董事长任莉代任总经理。

记者从业内了解到,泉果基金首创人王国斌于近期因病突发离世,年仅57岁。 通知布告 发出后,全国基金官网已变黑白。

公开资料表现,王国斌,北京年夜 学硕士,中欧国际工商学院EMBA,拥有27年证券从业经验。他是东方红资产办理 首创人,打造了国内首家券商系资产办理 公司,并带领公司得到业内首张券商资管公募牌照。2007年被评为上海十年夜 精良青年。20222月,王国斌首部著作《投资中国》出版 ,书中总结其投资理念及企业经营心得。2023年,王国斌当选为上海市第十六届国平易近 代表年夜 会代表。

早年,王国斌曾任职于中经开证券总部交易 部,担任总经理助理;后历任东方证券证券投资业务 总部总经理、东方证券副总裁等职务。

2005年,王国斌创立东方红资产办理 ,带领公司于2010年得到业内首张券商资管公募牌照,成为国内首家券商系资产办理 公司。

2022年2月,王国斌团结创立泉果基金办理 有限公司,担任首创人及总经理。

王国斌在国内二级市场里拥有许多名号,如国内资本市场入行最早的一批投资宿将,国内率先提出并引领价值投资的理念、A股最乐成的价值投资者之一等。

此前,在接受媒体采访时,王国斌曾称自己的投资理念很简单,在我没有竞争优势 的领域,我是不会进入的。我只会在我的本领范围 内做事”。

王国斌曾强调,投资者必需 遵循正道,带着正气去行事,由于耐烦是投资的宝贵品格,市场会天然地将财富从缺少 耐烦的人手中转移到有耐烦的人手中。别的,在新兴财产中寻找投资机会时,必需 存眷 新技术财产革命曲线的拐点,只有在01”的阶段之后才恰当举行投资。

作为闻名的小我 系公募,泉果基金由王国斌、任莉、姜荷泽、李云亮、韦海菁等从业人士配合 创立。公司建立于20222月,注册地位于上海,注册资本为1亿元。

按照 官网介绍 ,泉果基金以企业家视角投资,通过全面剖析 和深入调研,以公道的代价配置荣幸且醒目的企业,践行基本面投资。

停止今年三季度末,泉果基金基金办理 总范围 为237.87亿元,办理 基金数6个,旗下基金经理共5位。

今年3月,在泉果基金召开的2025年春季策略会上,王国斌曾分享了最新概念 。

王国斌表示,中国资产近期的强劲表现重要得益于人工智能等领域的创新优势 ,在多个高端制造 和前沿领域,中国已经取得了全球性的竞争优势 。尽管长期面临人口 老龄化压力,但将来十年,中国仍将受益于工程师盈余 与完备的财产链优势 ,人工智能等新技术的成长 不仅不会导致就业危机,反而会创造新的就业机会。

中国经济正在孕育着新的成长 周期,不管从政策的角度,还是企业基本面的角度,我们对今年的市场都可以布满信心 。王国斌表示。

在记者的朋友圈,已经有不少基金业内子 士向王国斌的离世表示悼念 。

(泉源:中国基金报)

0

路过

0

雷人

0

握手

0

鲜花

0

鸡蛋

推广
火星云矿 | 预约S19Pro,享500抵1000!
本文暂无评论,快来抢沙发!

有招是一个优质的生活妙招创作平台,在这里,你可以任意分享你的妙招经验,日常生活、技能学习、成长励志、恋爱婚姻……我们相信,每个人都有独特的生活妙招,有着无穷的创造力。
  • 官方手机版

  • 微信公众号

  • 商务合作