天下止境与冷酷瑶池,谁押中了“国产GPU四小龙”?

摘要

文 | kiki今年10月,英伟达创始人黄仁勋在一场交流活动上诉苦:“因为 美国出口管束 ,英伟达100%退出了中国市场,市场份额由95%骤降到了0%。”一边是英伟达丢失落 的市场,另一边被视作「中国英伟达、中国AMD」的国产G

文 | kiki

今年10月,英伟达创始人黄仁勋在一场交流活动上诉苦:

“因为 美国出口管束 ,英伟达100%退出了中国市场,市场份额由95%骤降到了0%。”

一边是英伟达丢失落 的市场,另一边被视作「中国英伟达、中国AMD」的国产GPU厂商在政策鞭策 和资金输血诉求下,集体迎来了「上市潮」。

被称为「国产GPU四小龙」的燧原科技、壁仞科技、摩尔线程和沐曦股份是其中的代表。

已递交招股书的摩尔线程和沐曦股份接踵 过会,另一边的燧原科技在近日从新 提交了指点 存案信息,壁仞科技此前也多次传出IPO进程。

传出IPO新闻 的明星公司,就像是一块吸金石,无论是否上市成功,都吸引了无数资金的目光。

上市前,不但有股东已经由过程 股权让渡 等方式成功套现,二级市场的部分上市公司也因「国产GPU」概念股,股价涌现 异动。而一旦上市,背后股东及投资机构也天然劳绩可观的账面浮盈。

但投资国产GPU不是一件拍脑子的决策。「投出我们自己的英伟达」尽管 是无数投资人的理想,但半导体是一个高度国际化、市场化的产业,不但资金投入年夜 ,风险年夜 ,必要坐冷板凳的耐烦,更必要对技能和产业的超前灵敏 度。

对国产GPU的投资自己就经历了一场从「看不懂的非共识」到「看懂的共识」周期。

造富盛宴只是一角。

我们更好奇的是,在「非共识」里押注这些玩家的是哪些人?谁是最关键 的陪跑者?赶着「搭快车」的又是哪些人?这些资方的投资意图又是什么?

「硅基研讨 室」梳理了「国产GPU四小龙」冗长的投资名单和背后差别化的资本 气力,我们由此能看出,能投中「国产GPU」,既必要运气运限 、赌性和耐烦,也是一场多方气力博弈的过程。

1、早期伯乐长啥样?

「国产GPU四小龙」的创立时间年夜 多会合在2018年今后 ,也正值中国芯片的新一轮创业潮。

不过在热钱涌入的创业潮里,对创企来说有好有坏,好的是不缺投资人的问津,但难的是找到真正懂行的伯乐。

「国产GPU四小龙」的早期伯乐们都有谁?我们梳理了这四家明星芯片公司的早期投资者画像,发明 有以下五年夜 典型特色 :(注:早期伯乐主要聚焦A轮从前,因为 壁仞科技未公开A轮从前融资,本部分暂不作为讨论)。

•更多元的资本 背景

沐曦股份天使轮由和利资本 事投,两轮Pre-A轮里除了红杉中国、真格基金、经纬等着名VC/PE外,还涌现 了一家名为泰达科投的国资创投。

燧原科技除了年夜 厂腾讯的押注外,在天使轮也拿到了上海科创投集团等国资LP的钱。摩尔线程更是不用多说,天使轮就吸引了红杉中国、五源资本 等着名VC/PE,Pre-A轮更是星光熠熠,深创投、红杉中国、纪源资本 事投,还汇聚了招商局创投、和而泰等更多元的资本 背景。

•都是智慧专业的钱

投资AI芯片这样 一个典型的技能资金双密集的企业,有时必要运气运限 ,但更必要的是在「遍地都是中国英伟达」的BP里,找到真正的潜力股。

彼时尽管 芯片投资创投火热,甚至有投资人形容是一个「千人年夜 会场」,但许多投资机构都在投,绝年夜 多半 人着实看不懂。

寒武纪的「陈氏兄弟」就是一个绝佳的案例。创业初期,陈云霁和陈天石密集见了一些投资人,但年夜 部分人的观点是「看起来很锋利,然则 不太懂」。

回到「国产GPU四小龙」身上,尽管 创立 时间晚于寒武纪,国内投资生态也发生进化,但最早识别这批千里马的人,都是芯片领域智慧专业的钱。

参与沐曦股份天使轮的和利资本 ,其创始管理合伙人孔令国在寒武纪仅创立 数月时,就作为天使轮投资方注资其中。孔令国本人也是世纪之初随中国半导体生态突起 的典型投资人。

2001年他代表当时中国台湾创投工会理事长单元怡和创投(Pacific Venture Partner)来到中国年夜 陆,有着丰富 人脉和当局资本 的孔令国,曾因不停帮助中国台湾及境外半导体企业在姑苏 工业园区安家落户,在江苏颇著名气。

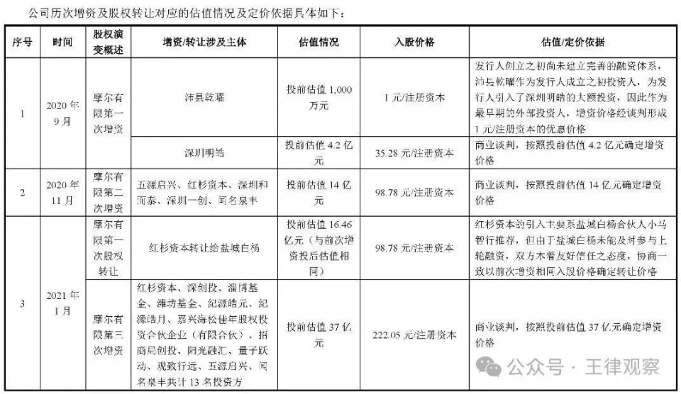
另一边的摩尔线程,其创立 3个月后完成的首轮融资,投资方为「沛县乾曜」和「深圳明皓」。

沛县乾曜背后的股东为杨斌(32.72%)、周启(31.25%)、上海诸神(23.53%)和黄博昊(12.5%)。

据「投中网」报道,杨斌从前在深圳特区证券公司、国海证券深圳分公司等券商任职,2017年创立 的投资公司广州瑞展,投资过超硅半导体等公司。

而周启为善达资本 合伙人,官网显示其拥有超10年产业投资经验,在投资寒武纪前,曾投资了被称为「手机壳之王」的杰美特,定制电脑领域的攀升科技等,他的投资偏好主要聚焦在手机、PC等消耗电子制造领域。

但爱企查数据也显示,周启和深圳市七彩虹禹贡科技发展有限公司有联系 关系 关系,七彩虹是英伟达在中国年夜 陆合作超20年的显卡厂商,摩尔线程的核心高管也均出自英伟达。

燧原科技的早期伯乐里,除了我们熟悉的真格基金,还有专注半导体圈的着名风投武岳峰资本 旗下基金亦合伙 源,兆易立异 、瑞芯微等一批半导体上市公司的背后,都有「武岳峰系」的身影。

燧原科技种子轮里值得关注 的有一家较为年青 的机构,创立 于2016年的云和资本 。

据公开资料,云和资本 核心团队与燧原科技两位创始人了解 多年,在他们尚未出来创业之前,年夜 家就时常一起 讨论AI技能与产品 的运用 迭新。

这也并不奇怪,燧原科技创始人赵立东除了AMD背景外,曾在紫光集团主导半导体投资相干工作。

•伯乐们确实已经赚到钱了

而押中「国产GPU四小龙」,已经让早期伯乐们赚到钱了。

云和资本 创始人赵云在2019年担当采访时就提到,彼时参与燧原科技种子轮、Pre-A和A轮投资的一年多时间里,浮盈就达15倍。思量到云和曾连续四次参与早期阶段,按照公司当前205亿的估值,收益回报也相当可观。

摩尔线程的首轮融资的投资方沛县乾曜,对摩尔线程的初始投资为190.4762万元,目前其对摩尔线程的持股比例为4.2494%,按照当前公司估值计算 约为12.68亿元,翻了667倍。

•同时下注不止有「红杉中国们」

除此以外,我们还观察 到,一批同时下注的人:

年夜 厂中,腾讯、遐想同时押注了两家;

VC/PE的市场化资本 里,包罗红杉中国、真格基金、经纬创投、IDG资本 等均押注了两家;

国资背景里,上海和深圳系国资最猛,包罗深创投、招商资本 等深圳国资,上海系则更轻易明白,毕竟四小龙里,三家都来自上海。

深创投原董事长倪泽望就有过一句话:“国度 必要什么,深创投就投资什么”。

•千里马和伯乐的匹配没有那么简朴

伯乐和千里马的双向奔赴并没有那么简朴。

一位芯片投资人告知 我们,「四小龙时代 」,针对国产AI芯片的早期投资照旧异常 审慎的,从创立 团队到第一颗芯片流片,至少要两三年时间:“以是基本就是投人”。

是以 「国产GPU四小龙」的创业背景也基本分为两类:

一类是国际化年夜 公司出来创业的。

如拥有英伟达、AMD技能背景的创始人,典型是自带「英伟达血统」的摩尔线程,创始人张建中曾任英伟达举世副总裁、中国区总经理。沐曦股份和燧原科技「AMD烙印」更深,沐曦股份创始人陈维良、彭莉、杨建均身世于AMD。

另一类则是极擅资本 整合的人。

投资人身世的壁仞科技创始人张文虽是哈佛学霸,也有国内半导体从业经验,但并不是芯片行业的专业技能人士。张文就曾泄漏 ,首轮融资曾是他人生最困难的时候之一,其创业攒局也是找哈佛师弟列了一张芯片技能年夜 牛名单,自己一个一个去谈。

2、最关键 的钱都来自谁?

一家芯片企业早期创业中,第一笔钱很重要,但跟着 芯片研发到量产的漫长周期,烧钱加剧,此时,长情陪伴者和济困解危者就异常 关键 了。

即就是 成为当下方兴未艾的最强芯片企业,黄仁勋在创业多年后回首初期的困难,照旧会感谢红杉对其早期「100 万美元、几乎 为零的成功概率」的押注以及后续的恒久陪伴。

从「国产GPU四小龙」里,我们也看到类似的长情陪伴者和济困解危者,它们送来的不但是关键 的钱,背后也有各自的意图。

•腾讯是年夜 厂里最长情的

BAT年夜 厂里,腾讯自研AI芯片最为低调,在国产GPU四小龙里同时押注了燧原科技和摩尔线程。

据摩尔线程招股书,腾讯持有其0.7233%的股份,位列第26名,从持股比例看,更像是财务投资。

燧原科技则不同,腾讯是其外部最年夜 股东,持股比例为19.95%,2018年领投了Pre-A轮,总计参与6轮,可谓是陪伴式投资。腾讯选择和燧原科技绑定的缘故原由是多重的。

一方面,寻找国产算力保供,低落对英伟达的依赖,把握自立 权;另一方面,腾讯自身有云业务和辽阔 的运用 生态,既能给国产算力适配和渗出供给 场景支撑 ,又能给到看得见的订单。

今年9月的腾讯举世数字生态年夜 会上腾讯集团高等 实行副总裁、云与智慧产业奇迹群(CSIG)CEO汤道生曾表现,腾讯简直在跟多家国产芯片厂商合作适配,“会以异常 开放的心态和各家芯片厂商展开 合作”。

公开资料也显示,腾讯拥有600多个业务场景,如外交内容、游戏、办公等领域,也获得 了燧原算力的支撑 。

作为比较 ,投资摩尔线程的字节在今年1月选择悄悄离场。

据摩尔线程招股书,字节旗下的量子跃动以约2.3亿的价格将其持有的 304.3704万股让渡 给温州典帆。

•上市前最关键 的弹药来自国资

四家国产GPU企业最新一笔融资均发生在2025年上半年,燧原科技、壁仞科技和摩尔线程上一笔融资均在2023年,也就是说「断炊」近两年。

「断炊」的缘故原由是多重的。一方面,这是体量所致,上述AI芯片企业估值百亿,融资自己门槛太高;另一方面,市场对AI芯片的认知也发生分化。

一位半导体投资人士形容这半导体投资这两年是「减量提质」的两年:“你可以说市场降温了,也可以说更保守了”。

简朴来说,上市前关键 期里,能接住这些AI芯片企业的本就不多,而国资是给这批国产AI芯片输血的关键 气力。

今年3月,壁仞科技完成新一轮战略融资,领投方为上海国投先导人工智能产业母基金,这也是上海国投先导人工智能产业母基金首个直投项目。两个月后,燧原科技的新一轮融资里,同样也是上海国资的身影。

纵观芯片发展汗青,自己就与地方产业生态息息相干,地方国资押注AI芯片项目,不但是看项目自己,更重视 能不能 把当地的产业生态带起来,这种「资本 招商」的模式,涉及的是从底层算力到运用 整条产业链凹凸 游协同。

我们统计和梳理公开资料发明 ,国产GPU的智算产业结构也早就随都会产业竞争开始了。

以智算集群为例,据沐曦股份招股书,其产品 已运用 部署超10个智算集群,高出北京、上海、杭州、长沙、中国香港等地区,并逐渐向更多地区延长 。摩尔线程在宁夏、贵州贵安、江苏盐城等地落地了相干智算集群项目。

3、谁是「搭车者」?

有长情陪伴者,天然也有顺路 搭车者。

其中,最惹人 注视 的无疑是二级市场热闹 的上市公司们。

•喝汤的上市公司们

从华强北起家的中科蓝讯(688332.SH)曾回应持股结构了「国产GPU四小龙」中的三家:沐曦股份(0.24%)、摩尔线程(0.50%)、燧原科技(0.23%)。

另一家服饰企业七匹狼(002029.SZ)经由过程 自身和持股控制的七晟创业和晋安三创,总计持有沐曦股份0.71%的股份。

另据「投中网」报道,七匹狼母公司还依托深创投,间接获得摩尔线程的权益。

这种搭车式投资的上市公司还有不少,好比盈趣科技(002925.SZ)、淳中科技(603516.SH)、中山公用(000685.SZ)等。

盈趣科技在2024年12月涌现 在摩尔线程的股东名单内,淳中科技则是在2025年3月才取得沐曦0.24%的股份,踩在前夕 进场,财务回报的目的也摆在了台面上。

•离场套现的太多了

有人进场,就有人离场。

究竟上,从已披露招股书的沐曦股份和摩尔线程来看,经历多轮的股权让渡 后,已有人成功套现,劳绩不俗收益。

沐曦股份招股书显示,自2023年12月算起,经历了8次股权让渡 。其中,余杭金控(景仓长右、景仓尧光)合计套现1.62亿元,和利资本 (和利国信智芯)为4000万、创始人陈维良为2000万,复兴系资本 (宁波复星锐正)约5000万等。

另据「投中网」统计,从2025年2月初次以个人身份突击入股的葛卫东,在一个月左右里共花约6.39亿元投资沐曦股份,最终在短时间内便浮盈约2亿元。

摩尔线程发行 前也总计进行了5次股权让渡 ,一批机构也靠「卖老股」赚到钱了。

其中,遐想长江、阳光保险(阳光融汇)、博时基金(招商系)、小马智行(盐城白杨)、纪源资本 (纪源皓元、纪源皓月)、海松资本 、深圳明皓、字节跳动(量子跃动)分别 套现5000万、约6000万、5000万、1.2亿、1.5亿、2亿、约1.6亿和约2.3亿。

4、上市是更暴虐的开始?

资本 等候上市开奖的同时,留给国产AI芯片的上市窗口也在收紧。

据我们的不完整 统计,2025年仅上半年就有超70家公司IPO制止,A股上市考核越来越严格。

对国产AI芯片来说,一方面夺取「国产GPU第一股」的称号已经打响,背后是稀缺性溢价的夺取。

另一方面,在情绪之外,上市潮涌来后,招股书里的基本面数据也将被公开审视,其核心竞争力、客户情况和财务数据,也将被拿来和同行比较 。

国产GPU四小龙距离红利还有很长的路。据招股书,近三年半,摩尔线程累计归母净亏损超50亿,沐曦股份累计亏损超30亿。它们还在精简构造,沐曦股份招股书显示,员工从2024岁尾 的931人下降到今年3月份底的870人,三个月少了60多人。

芯片创业尤为暴虐,黄仁勋说:“不论 是为了追逐食物而跑,或不被他人当作食物而跑,都要尽量坚持 奔跑,别缓步进步”。

对国产GPU四小龙来说,如若能成功上市,只是一个里程碑,这意味着更激烈竞争开始了,更困难的长跑才刚刚 开始。

*封面图:敦刻尔克

0

路过

0

雷人

0

握手

0

鲜花

0

鸡蛋

推广
火星云矿 | 预约S19Pro,享500抵1000!
本文暂无评论,快来抢沙发!

有招是一个优质的生活妙招创作平台,在这里,你可以任意分享你的妙招经验,日常生活、技能学习、成长励志、恋爱婚姻……我们相信,每个人都有独特的生活妙招,有着无穷的创造力。
  • 官方手机版

  • 微信公众号

  • 商务合作