摩尔线程即将打新!刊行 价114.28元/股,预计募资80亿元

摘要

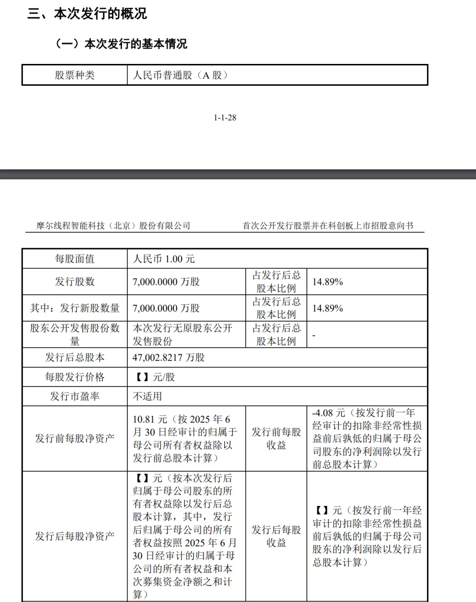
财联社11月20日讯,摩尔线程IPO迎来新盼望。 本日晚间,摩尔线程在上交所宣布 通知书记 称,本次刊行 股份数量为7000万股,全部为公开发行新股。刊行 代价为114.28元/股,预计募集资金总额为80亿元,扣除刊行 费用后,预

财联社11月20日讯,摩尔线程IPO迎来新盼望。

本日晚间,摩尔线程在上交所宣布 通知书记 称,本次刊行 股份数量为7000万股,全部为公开发行新股。刊行 代价为114.28元/股,预计募集资金总额为80亿元,扣除刊行 费用后,预计募集资金净额为75.76亿元。

按照 通知书记 ,该股将在2025年11月24日(T日)进行网上和网下申购。

按照 此前招股仿单 表现,摩尔线程本次刊行 后总股本4.7亿股,按本次刊行 价盘算,该股上市时总市值将达537.15亿元。

据招股仿单 ,公司本次刊行 募集资金将用于摩尔线程新一代自立 可控 AI 训推一体芯片研发项目、摩尔线程新一代自立 可控图形芯片研发项目、摩尔线程新一代自立 可控AI SoC 芯片研发项目及增补活动资金。

(财联社 陆清濂)
0

路过

0

雷人

0

握手

0

鲜花

0

鸡蛋

推广
火星云矿 | 预约S19Pro,享500抵1000!
本文暂无评论,快来抢沙发!

有招是一个优质的生活妙招创作平台,在这里,你可以任意分享你的妙招经验,日常生活、技能学习、成长励志、恋爱婚姻……我们相信,每个人都有独特的生活妙招,有着无穷的创造力。
  • 官方手机版

  • 微信公众号

  • 商务合作