“白酒教父”加持中坚科技,IPO前吴明根女婿上位

摘要

文/瑞财经 李姗姗在大西洋彼岸,一座漂亮的大房子,配上郁郁葱葱、修剪整齐的草坪,是北美家庭的门面继承,也是他们热爱生活的一种体现。在美国,草坪所占大陆外貌积的约1.3%,比地皮比农作物还多。而整齐油亮的草坪

/瑞财经 李姗姗

在大西洋彼岸,一座漂亮的大房子,配上郁郁葱葱、修剪整齐的草坪,是北美家庭的门面继承,也是他们热爱生活的一种体现。

在美国,草坪所占大陆外貌积的约1.3%,比地皮比农作物还多。而整齐油亮的草坪需要花费时间、精神和款项去打理,凌驾60%的家庭每周花3小时在草坪和花园 的修剪、浇灌等护理 上。

巨量的需求催生了诸多割草机企业,国内的中坚科技(002779.SZ)亦依附旗下的TOPSUN、中坚、伐木者等品牌闯进西欧市场。

克日,这家由吴明根家属在背后操盘的企业,向港交所递交了招股书,试图经由过程 向智能割草机器人转型进一步打开国 际市场。

01

吴明根一家四口控股

“白酒教父”加持

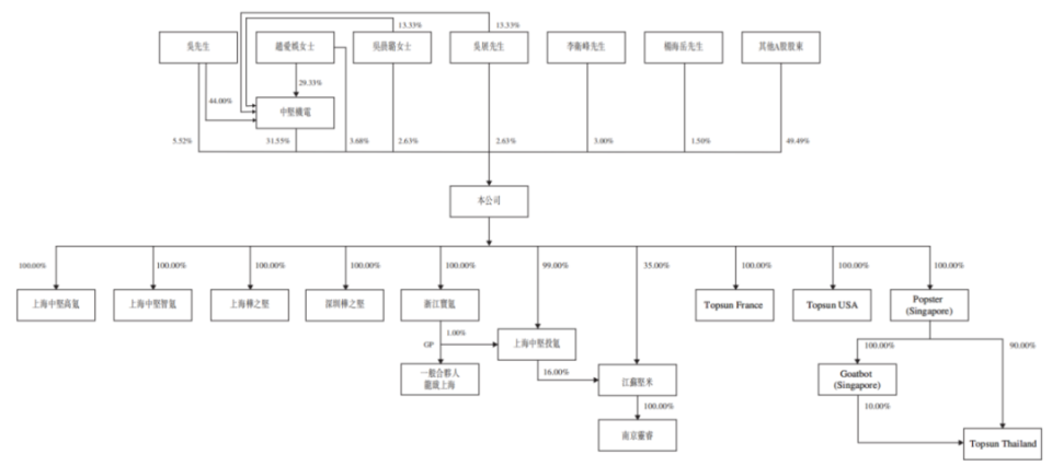
二十八年前的冬天,吴明根家属配合 托举的一家企业——中坚科技诞生了。

1997年12月,中坚科技的前身永康市中坚工具制作 有限公司建立,初始注册资本380万元,由永康博大以衡宇 及地皮利用权出资73.2%,吴明根以机器设备及实物资产出资26.8%。其中 ,永康博大由吴明根的兄弟吴明厅以及吴明厅的夫妇应媛琳持有。

因永康博大用作出资的房产和地皮利用权无法解决 过户手续,2003年5月,该部门出资变更为由浙江博大现金出资278.3万元。别的,吴明根出资的实物资产因为 未能评估,出于谨慎原则,2010年9月,吴明根以现金投入公司101.7万元予以修正。

2003年6月至2010年12月,中坚科技完成多轮注资及股权让渡 后,注册资本增至3260万元,吴明厅夫妇退出持股,而吴明根的直系支属入局。

停止2010年12月完成股份制改造 后中坚科技由中坚机电、吴明根、漳州笑天、赵爱娱、李卫峰、吴晨璐、吴展及杨海岳别离 持股68.73%、7.36%、6.00%、4.91%、4.00%、3.50%、3.50%及2.00%。

其中 ,赵爱娱是吴明根的夫妇,吴晨璐、吴展别离 是吴明根和赵爱娱的女儿和儿子,中坚机电则由吴明根一家四口持有。其余个人股东均为公司高管。

五年后,中坚科技成功登陆A股,于厚交所上市,共发行2200万股A股,募资净额2.18亿元

2016年7月及2025年7月,公司实施资本公积转增股本,别离 资本化4400万股、5280万股股份。停止最后 实际可行日期,中坚科技总股本为1.85亿股。

递表前,中坚机电、吴明根、赵爱娱、吴晨璐及吴展别离 持有中坚科技31.55%、5.52%、3.68%、2.63%及2.63%股份,吴氏家属合计掌握 公司46.01%股权。其中 ,吴明根、赵爱娱为公司实际掌握 人。

不过,停止今年11月4日,中坚机电持有公司的3379.6万股股份尚处于质押状况 ,质押股份合计占其所持股份比例达57.97%,占公司总股本的比例为18.29%。

天眼查显示,中坚机电的质押权人包括中信银行股份有限公司金华永康支行华夏银行股份有限公司金华永康支行等,质押股份用途为自身分娩 谋划

中坚科技的高管亦在前十大股东之列,其中 ,执行董事兼副总经理李卫峰持股3%,执行董事、首席工程师兼研发总监杨海岳持股1.5%。

个人股东林高潮持股2.35%,今年2月至3月,林高潮曾减持公司264.01万股股份,变现约2.81亿元

别的,天眼查显示,云南融睿高新技巧 投资办理 有限公司持有中坚科技0.96%股份,该公司实控报酬 “白酒教父”吴向东,他恰是 珍酒李渡(6979.HK)的创始人。

02

IPO前实控人女婿上位

28年“宿将”涨薪最快

现在,中坚科技的董事会由10名成员组成,包括4名执行董事,2名非执行董事及4名自力 非执行董事。而今年以来,公司董事会多次发生 变更。

11月21日,公司原自力 董事冯嘉伦因个人规划发生 预期之外的变化,无法在公司H股发行并上市后继承任职。同时,由陈素权补选自力 董事。

公司别的三名自力 董事冯虎田、沉志峰、祝锡萍也均在2024年1月入选不久。

7月16日,杨海岳因公司内部工作调解辞去非自力 董事的职务,同时辞去董事会提名委员会委员职务,随后选举成为公司职工董事。

代替杨海岳担当执行董事的是鲍嘉龙,他是吴晨璐的丈夫,也就是吴明根的女婿。停止最后 实际可行日期,鲍嘉龙未持有中坚科技的股份。

经验 显示,鲍嘉龙于1986年出身 ,现年39岁,在2024年6月加入中坚科技时,担当公司首席计谋官,现在为公司副总经理。

鲍嘉龙在房地产、科技等领域拥有丰富 的投资和业务 办理 经验,现在,他还担当上海忠融投资、上海忠济食品、上海抱家物联网等多家公司的董事,这三家公司均由他与吴晨璐全资持股

值得留意的是,鲍嘉龙在2022年7月才经由过程 线上进修 的方法 ,取得南开大学药学文凭及金融学士学位,随后于2024年1月经由过程 线上进修 取得江南大学工商办理 学士学位。

更早之前的5月份,卢赵月因到龄退休,辞去公司董事、财政负责人职务。同时,聘请 白杨婷为新财政负责人。

现年62岁的吴明根执掌着中坚科技的大权,担当公司董事长、执行董事及总经理,老婆赵爱娱担当非执行董事。吴晨璐和吴展在中坚科技的持股比例相当,但两人均未进董事会。

公司别的一名执行董事为李卫峰,他与鲍嘉龙不相上下,同样担当公司副总经理。差别的是,李卫峰早在公司刚建立时就加入了,1997年12月,年仅20岁的李卫峰就在中坚科技开启了职业生涯,历任公司品保部经理、销售部经理营运及办理 职务。

李卫峰也是中坚科技涨薪最快的执董。2022年-2024年,李卫峰的年薪别离 为51.5万元、102.6万元、114.7万元,三年涨薪63.2万元。

而吴明根的薪酬不涨反降,三年别离 领薪48.5万元、46.5万元、45万元。

03

前三季事迹 增速放缓

毛利率持续升高

中坚科技主要从事户外动力设备产品 的研发、设计、分娩 及销售。公司产品 系统 涵盖轮式户外设备与手持式户外工具两大类,包括骑乘式割草机、手推式割草机、链锯、割灌机、吹风机、绿篱机等,普遍 应用于园林绿化修剪、草坪养护、农业维护及城市景观办理 等场景。

根据灼识咨询的数据,以2024年全球户外动力设备收入计算,中坚科技在中国户外动力设备制作 商中位列前十。

自建立以来,中坚科技渐渐培养了诸多自有品牌,包括TOPSUN、中坚及伐木者等,形成多品牌成长 格式 ,鞭策 业务 模式从单纯 的产品 销售转型至“品牌 渠道 服务”综合运营。

北美与欧洲作为全球主要户外动力设备市场,庭院草坪辽阔 、绿化维护渗透率高,对干系设备需求茂盛。是以 ,公司大部门的销售泉源于欧洲及北美地域。

停止2025年6月底 ,中坚科技的产品 已销往欧洲、美洲、亚洲、大洋洲及非洲,笼罩 全球超50个国度 和地域。2025年上半年,公司来自中国内地的收入仅占5%,其余均来自海外市场。

比年来,中坚科技充分享受海外市场红利,公司产品 销量2022年的超73.4万台提升至2024年的超93.3万台。

2022年至2024年,公司总收入从5.12亿元增长 至9.71亿元,年复合增长 率达37.6%;同期净利润2740.5万元大增6150.9万元,年复合增长 率达49.8%。

然而,中坚科技的高增长 在2025年戛然而止,不仅营收增长 显着放缓,利润更出现 大幅下滑。

公司A股财报显示,今年前三季度营收同比微增4.45%,归母净利润同比43.6%。其中 第三季度营收同比增长 1.67%,并由盈转亏,归母净亏损2855.85万元

2025年上半年中坚科技两大核心产品 ——割草机、链锯销量均出现 差别程度下滑。其中 链锯销量从上年同期的22.55万台降至15.22万台

在销量下滑的配景下,公司营收增长 主要依产品 涨价。2022年以来,公司核心产品 价格均有差别程度提升其中 ,割草机涨价最为显着,三年半时间里涨幅达45.93%,但仅靠提价难以支撑公司的持续增长 。

公司事迹 虽出现 波动,但毛利率水平持续上升。2022年-2025年上半年(下称“陈诉期”),公司综合毛利率别离 为20.7%、23.8%、26%及29.6%。

中坚科技体现,整体毛利率主要受成本掌握 (特殊是采购成本)、业务 组合及业务 范围 所影响。2025年上半年,在产品 售价提升的作用下,公司毛利率依然坚持 增长 趋向 。

陈诉期内,公司销售成本分 别为4.06亿元、5.08亿元、7.19亿元及3.54亿元。其中 ,包括引擎及零部件等在内的原质料成本占比别离 为83.9%、84.3%、86.2%及84.7%。

04

转型机器人赛道谋增量

前次 定增计划两年未落地

为探求第二增长 曲线,中坚科技尝试跨界布局机器人赛道,抢占新兴万亿市场。

早在2023年,公司便切入智能机器人领域,现在已有智能化产品 落地,于2024年8月成功推出首款智能割草机器人-UNICUT H1、四足机器人-灵睿P1

2024年3月,中坚科技斥资约300万美金投资了着名人形机器人公司1X,该公司宣布 了新一代家用人形机器人NEO Beta,可帮助 人类完成简朴家务。同年10月,中坚科技还设立全资子公司上海中坚智氪智能科技有限公司,作为对接互助并开拓人形机器人业务 的平台。

中坚科技所切入的机器人赛道正处于高速成长期。据灼识咨询数据,全球智能割草机器人市场范围 估计 将从2024年的12亿美元增长 至2029年的99亿美元,年复合增长 率达51.8%;同期全球智能机器人市场范围 年复合增长 率估计 更高达118.9%。

中坚科技在描绘转型蓝图的同时,重金砸向研发2022年至2024年,公司研发投入由2835.4万元激增至7267.8万元,年复合增长 率达60.1%。2025年上半年,研发费用又同比飙升127.31%至3904.3万元

中坚科技自2025年开端 销售智能割草机器人,现在对总营收已有供献 2025年上半年,公司其他户外动力设备产品 及智能机器人产品 收入合计为5827.6万元,占总营收的11.6%。

2024年及2025年上半年,公司2.52亿元及1.49亿元的毛利中,其他户外动力设备产品 及智能机器人产品 占比也别离 9.45%、11.11%。

此次赴港IPO,中坚科技募资用途重点为用于四足机器人及智能机器人配件的产业化本领成长 、智能割草机器人进级 及进一步研发。

此外,中坚科技还在2023年12月宣布 了A股上市以来唯逐一次定增计划,现在尚未落地。最初该定增方案拟召募资金5.16亿元,次年将拟募资金额调高至7.85亿元,并增长了“具身智能机器人产业化项目”作为重点募投项目,计划向其投入3亿元。

调解前

调解后

05

谋划现金流与净利润背离

新增银行借钱 7047万元

陈诉期内,中坚科技谋划活动现金流变化趋向 与净利润相反。2022年-2024年,在净利润逐年上涨的环境下,谋划活动现金流净额却比年降落,别离 为1.02亿元、1063.4万元及599.7万元。

2025年上半年,公司净利润微增1.98%的环境下,谋划活动现金流净额同比增长 12.22%至7366.4万元。

这一环境与公司应收账款和存货变更干系,两项指标的增长 占用了公司部门现金流。

2022年-2024年,中坚科技贸易应收款项及应收单子递增,别离 为9817.1万元、1.35亿元及2.48亿元,占收入的比例也逐年增长,别离 为19.14%、20.24%及25.54%。

公司存货亦呈上升趋向 ,2022年-2024年别离 为2.24亿元、2.88亿元、3.01亿元,主要包括原质料及消耗品、制成品等。

2025年上半年,公司贸易应收款项及应收单子、存货双双淘汰,别离 减至1.86亿元、2.17亿元,获得回款并开释了部门现金流。

不过,公司贸易应收款项及应收单子在2025年上半年固然淘汰,但周转天数却由2024年的75天反弹至82天。期内,公司存货周转服从提升,由2022年的196天降至2025年上半年的134天。

今年上半年,中坚科技投资活动现金流大额净流出9832.4万元,主如果 就泰国分娩 基地购置 物业、厂房及设备项目流出9980万元所致。

同期,融资活动现金流大额净流入7339.6万元,主如果 新增银行借钱 7047.5万元及出售非控股权益1020万元获得大量现金流入。

不过,因新增银行借钱 ,中坚科技的资产欠债 即(计息银行借钱 租赁欠债 /总权益2022年的0.3%升至2025年6月末的14.0%。

停止2025年6月末,中坚科技现金及现金等价物有1.52亿元,短债为1468.3万元,短期偿债压力较小。别的,公司还有长债9580.4万元,贸易敷衍 款项及敷衍 单子2.67亿元。

附:中坚科技上市发行有关中介机构清单

联席保荐人:中国平安资本(喷鼻 港)有限公司、国金证券(喷鼻 港)有限公司

司法 参谋 :德恒律师事务所(喷鼻 港)有限司法 责任合资、北京德恒律师事务所、FIDAL Avocats、MagStone Law, LLP、Nitichai International Law Offices Co., Ltd.、金杜律师事务所

核数师及申报管帐师:安永管帐师事务所

行业参谋 :灼识行业咨询有限公司

干系公司:中坚科技sz002779

0

路过

0

雷人

0

握手

0

鲜花

0

鸡蛋

推广
火星云矿 | 预约S19Pro,享500抵1000!
本文暂无评论,快来抢沙发!

有招是一个优质的生活妙招创作平台,在这里,你可以任意分享你的妙招经验,日常生活、技能学习、成长励志、恋爱婚姻……我们相信,每个人都有独特的生活妙招,有着无穷的创造力。
  • 官方手机版

  • 微信公众号

  • 商务合作